飞升电商学习网,分享电商学习知识,包括:电商知识、电商运营、电商美工等知识,是您学习开网店的好助手。

电商运营

当前栏目:电商运营会给大家分享大量关于电商运营的最新电商知识,帮助各位轻松开网店!

天猫商城网 天猫商城网购

天猫商城网 天猫商城网购

天猫商城网 天猫商城网购,对于想了解电商知识的朋友们来说天猫商城网 天猫商城网购是一个非常想了解的问题,下面小编就带领大家看看这个问题。欢迎来到天猫商城,一个充满惊喜与便利的购物天堂!在这里,我们提供海量商品,从日常生活用品到奢侈品,从食...
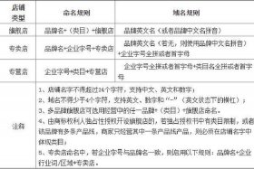
天猫商城的入驻流程;天猫商城入驻规则费用

天猫商城的入驻流程;天猫商城入驻规则费用

天猫商城的入驻流程;天猫商城入驻规则费用,对于想了解电商知识的朋友们来说天猫商城的入驻流程;天猫商城入驻规则费用是一个非常想了解的问题,下面小编就带领大家看看这个问题。一、天猫商城入驻背景及流程概述 随着电子商务的飞速发展,天猫商城已成为众多品牌商家的首选入驻平台。其严格...
天猫商城电商平台;天猫电子商务平台

天猫商城电商平台;天猫电子商务平台

天猫商城电商平台;天猫电子商务平台,对于想了解电商知识的朋友们来说天猫商城电商平台;天猫电子商务平台是一个非常想了解的问题,下面小编就带领大家看看这个问题。一、天猫商城简介 天猫商城,作为阿里巴巴旗下的综合性电商平台,自诞生以来便凭借创新的商业模式、卓越的运营...
天猫商城开店费用多少 天猫开店需要多少钱?

天猫商城开店费用多少 天猫开店需要多少钱?

天猫商城开店费用多少 天猫开店需要多少钱?,对于想了解电商知识的朋友们来说天猫商城开店费用多少 天猫开店需要多少钱?是一个非常想了解的问题,下面小编就带领大家看看这个问题。开一家天猫商城店费用多少?这应该是所有计划开设天猫店的人最关心的问题之一。以下将从开店前期的准备,具体...
天猫商城开店流程,天猫商城怎么开店

天猫商城开店流程,天猫商城怎么开店

天猫商城开店流程,天猫商城怎么开店,对于想了解电商知识的朋友们来说天猫商城开店流程,天猫商城怎么开店是一个非常想了解的问题,下面小编就带领大家看看这个问题。一、入驻天猫商城前的准备 你需要明确自己的品牌定位,以便在天猫商城中更好地进行商品展示和销售。你需要准备...
天猫商城店铺出售 - 天猫店买卖交易

天猫商城店铺出售 - 天猫店买卖交易

天猫商城店铺出售 - 天猫店买卖交易,对于想了解电商知识的朋友们来说天猫商城店铺出售 - 天猫店买卖交易是一个非常想了解的问题,下面小编就带领大家看看这个问题。一、天猫店买卖交易市场概述 随着电子商务的快速发展,天猫商城已成为许多商家和个人的首选平台。而天猫店买卖...
天猫商城店铺买卖;天猫网店买卖

天猫商城店铺买卖;天猫网店买卖

天猫商城店铺买卖;天猫网店买卖,对于想了解电商知识的朋友们来说天猫商城店铺买卖;天猫网店买卖是一个非常想了解的问题,下面小编就带领大家看看这个问题。一、引言 随着电子商务的迅猛发展,天猫商城已成为众多商家和消费者的首选平台。在天猫商城的繁荣背后,也伴随...
天猫商城官网,tmall天猫商城官网

天猫商城官网,tmall天猫商城官网

天猫商城官网,tmall天猫商城官网,对于想了解电商知识的朋友们来说天猫商城官网,tmall天猫商城官网是一个非常想了解的问题,下面小编就带领大家看看这个问题。在当下这个信息爆炸的时代,电商平台的兴起为我们的生活带来了极大的便利。在众多电商平台中,天猫商城以其卓...
天猫商城官网首页,tmall天猫商城官网

天猫商城官网首页,tmall天猫商城官网

天猫商城官网首页,tmall天猫商城官网,对于想了解电商知识的朋友们来说天猫商城官网首页,tmall天猫商城官网是一个非常想了解的问题,下面小编就带领大家看看这个问题。天猫商城作为国内领先的电商平台,其官网首页设计不仅体现了品牌理念,也直接影响着用户体验与商业转化。本文...
天猫商城官网注册;天猫商城官网注册旗舰店多少钱

天猫商城官网注册;天猫商城官网注册旗舰店多少钱

天猫商城官网注册;天猫商城官网注册旗舰店多少钱,对于想了解电商知识的朋友们来说天猫商城官网注册;天猫商城官网注册旗舰店多少钱是一个非常想了解的问题,下面小编就带领大家看看这个问题。一、天猫商城官网注册 天猫商城作为阿里巴巴旗下的电商巨头,拥有庞大的用户群体和丰富的商品资源。在天猫商城...
天猫商城官网旗舰店(天猫商城官网旗舰店玛卡)

天猫商城官网旗舰店(天猫商城官网旗舰店玛卡)

天猫商城官网旗舰店(天猫商城官网旗舰店玛卡),对于想了解电商知识的朋友们来说天猫商城官网旗舰店(天猫商城官网旗舰店玛卡)是一个非常想了解的问题,下面小编就带领大家看看这个问题。一、简介 在繁忙的现代生活中,健康成为了人们追求的共同目标。天猫商城官网旗舰店玛卡,作为一家备受信赖的保...
天猫商城官网平台;天猫 商城

天猫商城官网平台;天猫 商城

天猫商城官网平台;天猫 商城,对于想了解电商知识的朋友们来说天猫商城官网平台;天猫 商城是一个非常想了解的问题,下面小编就带领大家看看这个问题。一、天猫商城简介 天猫商城,简称天猫,是阿里巴巴集团旗下的电商购物平台,于2011年6月1日上线。作为全球最大的...
天猫商城官网入驻、天猫入驻网址

天猫商城官网入驻、天猫入驻网址

天猫商城官网入驻、天猫入驻网址,对于想了解电商知识的朋友们来说天猫商城官网入驻、天猫入驻网址是一个非常想了解的问题,下面小编就带领大家看看这个问题。一、天猫商城官网入驻简介 随着电子商务的迅猛发展,天猫商城作为阿里巴巴旗下的综合性网上购物商城,为商家提...

猜你喜欢

Copyright © 2002-2027 飞升电商学习网 版权所有    网站备案号: 苏ICP备18016903号-17