飞升电商学习网,分享电商学习知识,包括:电商知识、电商运营、电商美工等知识,是您学习开网店的好助手。

电商知识

当前栏目:电商知识会给大家分享大量关于电商知识的最新电商知识,帮助各位轻松开网店!

b2b电商网站案例;b2b电子商务典型网站

b2b电商网站案例;b2b电子商务典型网站

b2b电商网站案例;b2b电子商务典型网站,对于想了解电商知识的朋友们来说b2b电商网站案例;b2b电子商务典型网站是一个非常想了解的问题,下面小编就带领大家看看这个问题。一、垂直领域的王者 在钢铁行业,找钢网构建了覆盖全国的"数字钢铁长城",通过智能匹配系统将钢厂产能利用率提...
b2b电商网站有哪些 b2b电商网站有哪些平台

b2b电商网站有哪些 b2b电商网站有哪些平台

b2b电商网站有哪些 b2b电商网站有哪些平台,对于想了解电商知识的朋友们来说b2b电商网站有哪些 b2b电商网站有哪些平台是一个非常想了解的问题,下面小编就带领大家看看这个问题。在数字化浪潮席卷全球的今天,B2B电商平台已成为企业供应链的"超级连接器"。据统计,2024年中国B2B电商交易规模突...
b2b电商网站平台(b2b电商网站平台有哪些)

b2b电商网站平台(b2b电商网站平台有哪些)

b2b电商网站平台(b2b电商网站平台有哪些),对于想了解电商知识的朋友们来说b2b电商网站平台(b2b电商网站平台有哪些)是一个非常想了解的问题,下面小编就带领大家看看这个问题。在数字化浪潮席卷全球的今天,B2B电商网站平台正以雷霆之势重构企业供应链体系。据统计,2025年全球B2B电商交易规...
b2b电商网站对比;b2b电商网站对比图

b2b电商网站对比;b2b电商网站对比图

b2b电商网站对比;b2b电商网站对比图,对于想了解电商知识的朋友们来说b2b电商网站对比;b2b电商网站对比图是一个非常想了解的问题,下面小编就带领大家看看这个问题。当全球供应链进入"秒级响应"时代,B2B电商平台已成为企业采购的神经中枢。本文将通过可视化对比图与深度解析,带...
b2b电商网站对比表格;b2b电商网站对比表格图

b2b电商网站对比表格;b2b电商网站对比表格图

b2b电商网站对比表格;b2b电商网站对比表格图,对于想了解电商知识的朋友们来说b2b电商网站对比表格;b2b电商网站对比表格图是一个非常想了解的问题,下面小编就带领大家看看这个问题。B2B电商平台对比表揭秘:谁是企业采购的"终极武器库"? 当全球供应链进入"光速交易"时代,B2B电商网站正演变为企业...
b2b电商网站与b2cc2c网站的异同点、c2c,b2b,b2c电子商务网站异同点

b2b电商网站与b2cc2c网站的异同点、c2c,b2b,b2c电子商务网站异同点

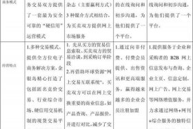
b2b电商网站与b2cc2c网站的异同点、c2c,b2b,b2c电子商务网站异同点,对于想了解电商知识的朋友们来说b2b电商网站与b2cc2c网站的异同点、c2c,b2b,b2c电子商务网站异同点是一个非常想了解的问题,下面小编就带领大家看看这个问题。B2B如同企业间的"贵族沙龙",阿里巴巴1688平台上年销售额超万亿的工业品交易,彰显着企业采购的规模效应;B2C则是...
b2b电商的意义 b2b电子商务的意义

b2b电商的意义 b2b电子商务的意义

b2b电商的意义 b2b电子商务的意义,对于想了解电商知识的朋友们来说b2b电商的意义 b2b电子商务的意义是一个非常想了解的问题,下面小编就带领大家看看这个问题。当消费互联网的红利逐渐消退,产业互联网的浪潮正通过B2B电子商务重构全球贸易秩序。这种企业间的数字交易模式...
b2b电商模式的特点(b2b电商模式的特点包括)

b2b电商模式的特点(b2b电商模式的特点包括)

b2b电商模式的特点(b2b电商模式的特点包括),对于想了解电商知识的朋友们来说b2b电商模式的特点(b2b电商模式的特点包括)是一个非常想了解的问题,下面小编就带领大家看看这个问题。在数字化浪潮席卷全球的今天,B2B电商已成为企业间交易的"隐形高速公路"。据统计,2025年中国B2B电商交易规模预计...
b2b电商模式是什么,什么是b2b电子商务模式?

b2b电商模式是什么,什么是b2b电子商务模式?

b2b电商模式是什么,什么是b2b电子商务模式?,对于想了解电商知识的朋友们来说b2b电商模式是什么,什么是b2b电子商务模式?是一个非常想了解的问题,下面小编就带领大家看看这个问题。当消费互联网红利见顶,产业互联网正以雷霆之势重构商业生态。B2B电商模式——这个承载着全球80%企业交易量的隐...
b2b电商模式分别是什么 b2b电商模式分别是什么意思

b2b电商模式分别是什么 b2b电商模式分别是什么意思

b2b电商模式分别是什么 b2b电商模式分别是什么意思,对于想了解电商知识的朋友们来说b2b电商模式分别是什么 b2b电商模式分别是什么意思是一个非常想了解的问题,下面小编就带领大家看看这个问题。B2B电商模式分别是什么?揭开企业级交易的数字密码 当消费互联网的红利逐渐见顶,占全球经济总量70%的企业间交易...
b2b电商模式 - B2B电商模式是什么

b2b电商模式 - B2B电商模式是什么

b2b电商模式 - B2B电商模式是什么,对于想了解电商知识的朋友们来说b2b电商模式 - B2B电商模式是什么是一个非常想了解的问题,下面小编就带领大家看看这个问题。当传统企业还在为5%的利润率挣扎时,阿里巴巴1684平台上的供应商已通过B2B电商实现30%的年均增长。这场席卷全球的...
b2b电商智慧农贸系统(智慧农贸系统哪家好)

b2b电商智慧农贸系统(智慧农贸系统哪家好)

b2b电商智慧农贸系统(智慧农贸系统哪家好),对于想了解电商知识的朋友们来说b2b电商智慧农贸系统(智慧农贸系统哪家好)是一个非常想了解的问题,下面小编就带领大家看看这个问题。当清晨的露珠还在菜叶上滚动时,全国3000家农批市场已通过智慧系统完成交易匹配。这个价值万亿的赛道里, 中科深...
b2b电商是什么意思;b2b电商行业是什么意思

b2b电商是什么意思;b2b电商行业是什么意思

b2b电商是什么意思;b2b电商行业是什么意思,对于想了解电商知识的朋友们来说b2b电商是什么意思;b2b电商行业是什么意思是一个非常想了解的问题,下面小编就带领大家看看这个问题。B2B电商是什么意思?这个万亿赛道正在重塑商业底层逻辑 当你在淘宝下单一件衬衫时,这是B2C;但当服装厂通过168...

猜你喜欢

Copyright © 2002-2027 飞升电商学习网 版权所有    网站备案号: 苏ICP备18016903号-17