
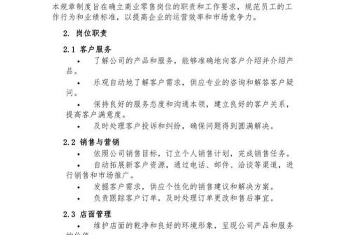
商店办事员的工作内容 商店办事员的工作内容是什么 ,对于想学习电商知识的朋友们来说,商店办事员的工作内容 商店办事员的工作内容是什么是一个非常想了解的问题,下面小编就带领大家看看这个问题。
当您走进一家商店,是否注意过那些穿梭在货架与收银台之间的身影?他们像精密齿轮般维持着商业机器的运转——这就是商店办事员。这个看似平凡的岗位,实则是零售业最前线的"多面手",今天我们将用显微镜般的视角,揭开他们工作内容的六大核心维度。

每天清晨,办事员要像考古学家般清点商品存量,记录缺货情况。某连锁超市数据显示,精确的库存管理能降低15%损耗率。他们需要掌握"黄金补货法则":既不能出现"货架空城计",又要避免仓库变"滞销品博物馆"。

在理货过程中,办事员化身视觉陈列师。根据消费心理学研究,放在视线平行层的商品销量会提升30%。他们不断调整货架布局,让每件商品都找到最佳"舞台位置"。
现代收银台早已不是简单的计算器,办事员需要同时驾驭POS系统、会员积分程序和电子支付平台。某零售培训报告指出,熟练的办事员可使单笔交易时间缩短40%,高峰期能多服务20%顾客。
他们还要练就"火眼金睛",在扫码间隙快速识别。更需掌握"情绪调节阀"技术,当遇到急躁顾客时,一个真诚的微笑能化解87%的潜在冲突(据服务行业调研数据)。
请问有机酱油在哪里?"——这类问题办事员每天要应对上百次。优秀者会建立"空间记忆地图",能闭眼指出2000种商品位置。他们还要熟记300条以上商品知识,比如 gluten-free 食品的特殊存放要求。

在处理退换货时,办事员变身"商业外交官"。某百货公司案例显示,妥善处理的投诉顾客中,65%会成为回头客。他们掌握着"先共情再解决"的黄金沟通公式。
清晨的消毒湿巾擦拭、定期的冷链设备检查...这些细节构成"安全消费体验"的基础。研究显示,整洁的购物环境可使客单价提升18%。办事员要像外科医生般严格执行清洁SOP。
他们还需掌握"五感巡检法":听冰箱运转异响、闻生鲜区异味、看地面反光亮度...这种全方位的环境监控,让商店始终保持最佳状态。
从手工记录本到智能平板,办事员每天要输入上百条数据。这些信息如同商业体的神经元,最终汇集成大数据分析的原料。某便利店通过优化数据采集流程,使补货准确率提升27%。
他们还要完成神秘的"销售异动报告",比如"周二下午冰淇淋销量突增"这类现象,可能隐藏着周边学校作息变化的商机线索。
当冷藏柜突然断电,办事员要在黄金30分钟内启动应急预案。他们定期演练七大紧急场景,从火灾疏散到儿童走失处理。某超市因员工熟练使用AED设备,成功挽救心脏骤停顾客的事例曾登上热搜。
在疫情等特殊时期,他们更要快速适应"无接触服务""限流导引"等新技能,成为商业韧性的第一道防线。
商店办事员就像零售业的"瑞士军刀",每个刀片都对应着关键生存技能。从商品陈列的艺术到危机处理的智慧,他们用看似琐碎的工作编织起现代商业的经纬线。下次当您接过购物袋时,请记得这个融合了科技敏感度、情绪劳动和专业知识的复合型岗位,正以"隐形引擎"的姿态推动着整个消费生态的运转。
以上是关于商店办事员的工作内容 商店办事员的工作内容是什么的介绍,希望对想了解电商知识的朋友们有所帮助。
本文标题:商店办事员的工作内容 商店办事员的工作内容是什么;本文链接:https://ywyongle.comhttps://ywyongle.com/dszhis/406167.html。