
商店类图时序图 - 类图,用例图,时序图 ,对于想学习电商知识的朋友们来说,商店类图时序图 - 类图,用例图,时序图是一个非常想了解的问题,下面小编就带领大家看看这个问题。
类图就像商店的DNA双螺旋结构,商品类携带着price、stock等属性,与订单类通过"包含"关系紧密缠绕。继承关系让VIP客户类普通客户类的特性,如同进化树般枝繁叶茂。聚合关系则揭示购物车与商品的关系——如同蜂巢与蜂蜜,既独立存在又密不可分。

椭圆形的用例符号是用户与系统的魔法阵,"购买商品"用例连接着顾客与收银台两个执行者。扩展关系如同隐藏剧情,当触发"使用优惠券"条件时,系统会开启特殊支线。包含关系则像标准操作流程,"支付"用例必然包含"验证支付信息"这个子仪式。

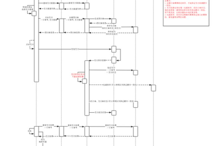
垂直的生命线是演员的站位,水平箭头是台词的交错。当顾客发送addToCart消息时,商品对象立即回应库存检查的独白。激活条构成的钢琴卷帘,演奏着"先扣库存再生成订单"的严格乐章。异步消息就像后台和声,支付网关的响应可以稍后加入主旋律。

商品状态从"库存中"到"已预订"的跃迁,如同毛毛虫化蝶。触发状态变化的"支付超时"事件,就像施加在灰姑娘身上的午法。子状态机展现更细腻的蜕变,"配送中"状态包含"已出库""运输中"等嵌套阶段。
支付组件与库存组件通过接口插座严密拼接。商品推荐微服务像可替换的智能模块,随时能升级为AI驱动版本。端口符号如同USB插槽,让第三方物流系统能够即插即用。
云服务器节点与收银终端设备构成银河舰队,数据库节点是存储记忆的星际仓库。通信路径如同引力波,让分布在各地的设备保持量子纠缠般的即时同步。
当类图的结构之美、用例图的场景之真、时序图的动态之妙三者共振时,商店系统便拥有了数字生命。这不仅是技术图纸,更是商业逻辑的禅意表达——每个符号都在诉说"如何让交易更优雅"的永恒命题。
以上是关于商店类图时序图 - 类图,用例图,时序图的介绍,希望对想了解电商知识的朋友们有所帮助。
本文标题:商店类图时序图 - 类图,用例图,时序图;本文链接:https://ywyongle.comhttps://ywyongle.com/dszhis/406222.html。