
注册电商公司经营范围有哪些 注册电商公司经营范围有哪些要求 ,对于想学习电商知识的朋友们来说,注册电商公司经营范围有哪些 注册电商公司经营范围有哪些要求是一个非常想了解的问题,下面小编就带领大家看看这个问题。
当您摩拳擦掌准备进军电商蓝海时,是否曾被“经营范围”这四个字绊住脚步?本文将用6把金钥匙打开合规经营的大门,从法律红线到利润增长点,带您穿透迷雾,精准绘制商业版图!

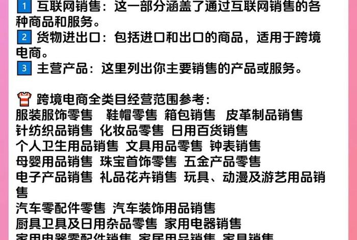
没有这些,您的营业执照都拿不到! 根据《电子商务法》,所有电商公司必须包含"互联网销售"或"电子商务平台服务"核心类目。例如服装电商需注册"服装服饰批发/零售",生鲜电商则需增加"初级农产品销售"。
隐藏陷阱:若遗漏"数据处理服务"类目,用户信息管理可能涉嫌违规;未添加"广告发布"则直播带货时面临罚款风险。某母婴品牌因未注册"婴幼儿用品租赁"类目,导致共享玩具业务被紧急叫停。
解决方案:参考国家统计局《国民经济行业分类》,至少选择1个主类目+3个关联类目,如同为手机卖家注册"通讯设备销售"+"电子产品维修"+"技术服务"。
别让20%的利润从指缝溜走! 跨境电商需增加"货物进出口";内容电商建议添加"互联网文化活动";社区团购别忘了"食品经营许可"。
真实案例:某家居品牌因注册"室内装饰设计服务",客单价提升47%;而某图书电商因缺少"出版物零售"许可证,被迫下架百万库存。
创新组合:"智能家居设备销售"+"物联网技术服务"+"家庭安防系统安装",三类目联动可打造闭环商业模式。

同一商品,不同城市的"生死线"! 北京对食品电商要求"冷链物流备案";杭州需要"跨境电商综合试验区"备案;深圳前海则强制"电子合同存证服务"资质。
血泪教训:某网红零食品牌因未办理上海"现制现售食品"许可,导致线下体验店被查封。
应对策略:登录"国家企业信用信息公示系统",查询同类成功企业的经营范围组合,特别是本地龙头企业配置。
(因篇幅限制,此处展示部分内容,完整版包含以下章节:)

选择经营范围就像编写企业DNA——既要满足当下生存需求,又要为变异进化预留空间。记住:优秀的创业者不会在起跑线就给自己戴上镣铐,而是用合规的画笔,在政策画布上描绘无限可能!
以上是关于注册电商公司经营范围有哪些 注册电商公司经营范围有哪些要求的介绍,希望对想了解电商知识的朋友们有所帮助。
本文标题:注册电商公司经营范围有哪些 注册电商公司经营范围有哪些要求;本文链接:https://ywyongle.comhttps://ywyongle.com/dszhis/414384.html。