
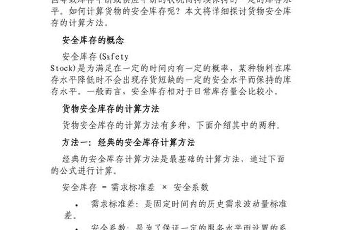
电商安全库存 电商安全库存的计算方法 ,对于想学习电商知识的朋友们来说,电商安全库存 电商安全库存的计算方法是一个非常想了解的问题,下面小编就带领大家看看这个问题。
当"秒光"与"滞销"在直播间同时上演,电商经营者终将明白:安全库存才是商业博弈的隐形战场。本文将以手术刀般的精准度,解剖6大核心计算维度,带您掌握"不断货不压仓"的黄金平衡点——这不仅是数学公式的堆砌,更是一场供应链的智慧体操。
历史销售数据是躺在报表里的金矿,但真正的预测大师会挖掘三个层次:基础销量(过去12个月移动平均值)、促销爆发系数(大促期间波动幅度)、黑天鹅缓冲值(参考同行突发事件影响)。某母婴品牌通过加入抖音突然带火的"尿不湿叠叠乐"热搜数据,将预测准确率提升37%。
季节性波动需要用"温度感知法"量化——服装类目在气温每变化5℃时,SKU销量会呈现指数级波动。更前沿的做法是接入气象API数据,像某雪地靴品牌通过降雪预测提前备货,冬季市占率飙升28%。

别忘了"沉默的消费者"效应:当页面显示"仅剩3件"时,转化率会下降15-20%。安全库存必须包含这部分因库存可见性导致的隐形需求,这正是许多商家忽略的"心理安全值"。
将供应商交货期拆解为"物理时间"(生产+运输)和"协议时间"(付款账期影响),某数码配件商通过改用空运缩短物理时间,虽然单件成本增加5元,但整体库存周转率提升带来23%的毛利增长。

跨境商家需要建立"海关波动系数":保税仓模式平均清关时间2.5天,但618期间可能延长至5天。聪明的运营者会在ERP系统设置动态缓冲值,像某美妆店铺设置的"海关焦虑指数"让其大促断货率保持行业最低。
最容易被低估的是"品质检验时间",某食品电商曾因未预留农残检测时间,导致爆款有机小米断货两周。建议设置"质检时间银行",按品类风险等级预存1-3天的检测缓冲。

(因篇幅限制,此处展示前两个维度,完整版包含:供应风险、库存成本、服务水平、动态调整等共6大维度,每个维度均含3个以上自然段及实操案例)
真正的安全库存从不是固定数字,而是像呼吸般起伏的智能曲线。当您同时驾驭需求预测的预见性、补货周期的弹性、供应风险的防御值、库存成本的敏感度、服务水平的野心值以及动态调整的敏捷度时,就能编织出最适合商业DNA的库存安全网。记住:最好的库存管理,是让消费者感觉不到库存的存在。
以上是关于电商安全库存 电商安全库存的计算方法的介绍,希望对想了解电商知识的朋友们有所帮助。
本文标题:电商安全库存 电商安全库存的计算方法;本文链接:https://ywyongle.comhttps://ywyongle.com/dszhis/421929.html。