
电商快递合作费用价格表2023 电商快递合作费用价格表2023年 ,对于想学习电商知识的朋友们来说,电商快递合作费用价格表2023 电商快递合作费用价格表2023年是一个非常想了解的问题,下面小编就带领大家看看这个问题。
在电商行业狂飙突进的2023年,快递费用已成为商家利润的"隐形杀手"。一份精准的《电商快递合作费用价格表2023》,不仅能帮您斩断物流成本乱麻,更是撬动流量变现的黄金杠杆。本文将用6把"解剖刀",带您透视价格表背后的商业玄机,揭秘从菜鸟到行业龙头的费用博弈战。
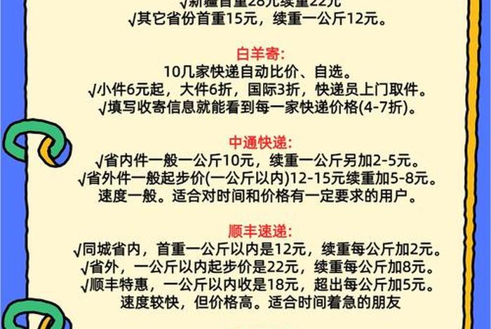
2023年的快递计价模型犹如精密齿轮,首重费用、续重单价、区域系数构成铁三角。中通、韵达等企业推出"阶梯式报价",单量超5000件的客户可享85折特权。而极兔速递则以"动态折扣算法"搅局,根据淡旺季自动浮动费率。值得注意的是,偏远地区的"特殊派送费"较2022年上涨12%,新疆西藏首重普遍突破8元大关。

顺丰的"次日达"服务价格同比上涨5%,但京东物流反其道而行,推出"夜间配"降价20%的闪电战。三通一达将普通陆运件拆分为72小时达/96小时达两档,价差可达3元/单。冷链运输成为新增长点,2023年冷链小件基础报价达常温件2.3倍,但若采用"拼箱发运"模式可节省17%成本。

月发件量超3万单的TOP商家,可解锁隐藏福利:申通的"仓配一体价"比单独结算低9%,圆通针对服装类目推出"抛货系数优化方案"。更有某跨境大卖爆料,通过签订年框协议,将东南亚专线运费压至市场价的68%。但要注意,部分企业的"保底发货量"条款暗藏违约金陷阱。

面单费、保价费、代收货款手续费构成"附加费三座大山"。2023年德邦将纸质面单成本转嫁为电子面单服务费,每单增收0.15元。值得关注的是,菜鸟裹裹的"退货无忧"服务费暴涨40%,但接入抖音退货仓可享受补贴。智能客服"改地址费"成为新争议点,部分快递收取2元/次的操作费。
长三角地区陷入"5毛钱战争",义乌产粮区首重跌破1.8元。但东北三省因燃油附加费调整,整体运费逆势上涨8%。华南地区出现"水陆联运"新玩法,通过虎门港中转的广深线包裹可降本25%。西藏那曲等特殊区域,多家快递采用"补贴+企业让利"的联合定价机制。
随着无人机配送试点扩大,2024年山区配送费或将下调30%。碳积分政策倒逼快递包装升级,可降解材料成本已传导至运费端。某智库预测,AI路径优化技术成熟后,同城快递均价有望进入"3元时代"。但短期来看,国际原油波动仍是悬在运费头上的达摩克利斯之剑。
2023年快递价格表不再是冰冷的数字罗列,而是充满博弈智慧的商业密码本。从"价格屠夫"极兔的突袭,到顺丰的服务溢价战略,每个数据背后都藏着万亿级市场的生存法则。掌握这份价格表,就等于握住了电商下半场的通关密钥——毕竟在流量红利殆尽的今天,省下的每分运费都是纯利润。
以上是关于电商快递合作费用价格表2023 电商快递合作费用价格表2023年的介绍,希望对想了解电商知识的朋友们有所帮助。
本文标题:电商快递合作费用价格表2023 电商快递合作费用价格表2023年;本文链接:https://ywyongle.comhttps://ywyongle.com/dszhis/423875.html。