
电商执照经营范围怎么写、电商执照经营范围怎么写才正确 ,对于想学习电商知识的朋友们来说,电商执照经营范围怎么写、电商执照经营范围怎么写才正确是一个非常想了解的问题,下面小编就带领大家看看这个问题。
在数字经济狂飙突进的今天,一张薄薄的电商营业执照,可能藏着年入百万的财富密码,也可能埋着罚款数万的深坑。据统计,2024年因经营范围填写不当导致的电商企业合规问题同比激增67%。本文将用实战经验为您拆解:如何像拼积木一样精准搭建经营范围,如何避免95%新手都会踩的"类目陷阱",以及那些工商局不会明说的"隐藏加分项"...
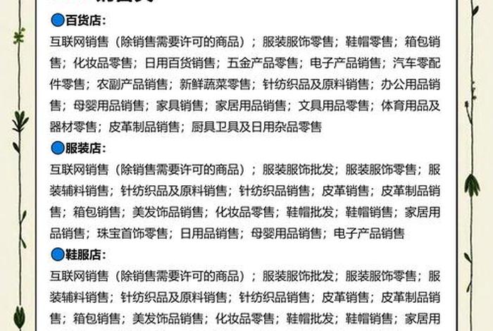
经营范围绝非随意堆砌的文字游戏,而是需要遵循"金字塔结构"的严谨体系。顶层必须明确标注"互联网销售"或"电子商务"核心类目,这是打通线上经营的通行证。中层建议包含"日用百货""服装鞋帽"等3-5个主营品类,就像超市货架分区般清晰。底层可补充"互联网信息服务""数据处理"等增值业务,为未来直播带货、私域运营预留空间。
工商登记系统暗藏玄机:选择"一般项目"时,后缀添加"(除依法须经批准的项目外)"这行魔法文字,能自动获得数百种商品的经营权限。但要注意,医疗器械、图书音像等特殊类目必须单独审批,强行添加会导致整个执照失效。

把"卖化妆品"写成"化妆品零售"只是及格线,写成"个人护理用品互联网零售"就能提升专业度30%。食品类目要特别注意区分"预包装食品"和"散装食品",前者只需备案,后者要求实地核查。最近爆火的"宠物智能用品"等新兴领域,建议同时登记"电子产品"和"宠物用品"双类目。
揭秘行业潜规则:在"互联网销售"后添加"(不含需要许可审批的商品)"的括号备注,相当于给自己买了份"合规保险"。曾有卖家因未标注此条,被职业打假人索赔12万元。
聪明的商家会在执照里埋下"增长彩蛋":添加"技术服务""软件开发"等类目,未来拓展SAAS工具业务无需重新办照。农产品商家务必加上"初级农产品收购",否则连自家果园的桃子都算违法销售。跨境电商业者要同步登记"货物进出口",避免海外爆单时卡在报关环节。
某母婴品牌的血泪教训:因未提前添加"教育咨询服务"类目,直播育儿课程被认定为超范围经营,三个月营收全部罚没。建议预留20%的弹性空间,用"相关配套服务"等开放式表述兜底。
深圳前海自贸区允许"跨境电商"直接作为经营范围,而杭州需要拆解为"保税仓零售"和"跨境贸易结算"。北方城市对"农产品"类目审核较松,南方则对"电子产品"资质要求更细。最新政策显示,长三角地区已试点"经营范围自主公示"制度,可动态调整展示内容。

实操神技巧:在西部大开发区域注册的企业,添加"乡村振兴产品推广"类目可享受税收优惠。记得在"经营范围"最后加上"(依法须经批准的项目,经相关部门批准后方可开展经营活动)"这段标准免责声明。
绝对禁区包括:未经许可的"金融信息服务"、"医疗诊断"等类目,违规添加可能面临刑事风险。灰色地带类目如"古董复制品销售"需搭配"不涉及文物"的特别说明。食品经营者必须同步办理食品经营许可证,仅在执照写"食品销售"属于无效操作。
2024年最新预警:直播带货商家务必添加"网络表演经营"或"互联网直播服务",否则可能被文化执法部门查处。二手奢侈品交易需要特别注明"不包含文物及仿制品"。
每季度要像更新APP版本一样检查经营范围:618大促前可临时添加"节日礼品",双11后及时删减过季品类。发现热卖新品超出当前类目时,务必在30日内完成变更登记。采用"主营业务+辅助业务"的模块化写法,变更时只需调整20%的内容。
某数码店铺的经典操作:将经营范围设计为"3C数码产品零售+周边配套服务+增值电信业务(在线下载服务)",既覆盖主业又包含APP分发权限,年节省变更费用超2万元。
让经营范围成为增长引擎
优秀的经营范围设计,应该像瑞士军刀般多功能又合规,既要严丝合缝满足监管要求,又要暗藏业务增长的接口。记住:宁可多写三个辅助类目,不少写一个关键项目。当您把这份指南的要点融入实践,您的电商执照将不再是束缚发展的锁链,而是乘风破浪的航海图。

以上是关于电商执照经营范围怎么写、电商执照经营范围怎么写才正确的介绍,希望对想了解电商知识的朋友们有所帮助。
本文标题:电商执照经营范围怎么写、电商执照经营范围怎么写才正确;本文链接:https://ywyongle.comhttps://ywyongle.com/dszhis/424462.html。