
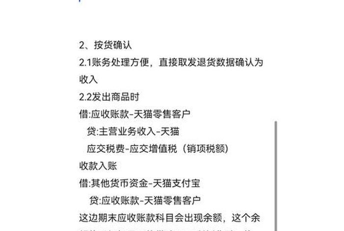
电商收入确认原则、电商收入确认原则有哪些 ,对于想学习电商知识的朋友们来说,电商收入确认原则、电商收入确认原则有哪些是一个非常想了解的问题,下面小编就带领大家看看这个问题。
在虚拟购物车与真实账簿的交汇处,电商收入确认如同精密运行的财务齿轮。当消费者点击"立即支付"的瞬间,一场关于收入归属权、时效性和合规性的复杂博弈已然开始。本文将揭开《企业会计准则第14号——收入》在电商领域的应用面纱,从六个维度剖析那些决定企业财报成败的关键规则。
电商收入的确认绝非简单的"货款到账即入账",而是以商品控制权转移为分水岭。当快递员将包裹交付消费者签收时,企业才真正获得收入确认的钥匙。这种"货权交割"原则在预售模式中尤为关键——即便提前收到全款,也需等待实物交付完成才能确认收入。
直播电商的"即时成交"特性更考验这一原则。主播高喊"3、2、1上链接"时激增的订单,必须经过物流信息追踪和退货期测算后才能转化为可靠收入。某头部平台2024年财报就因过早确认30%的直播订单收入,最终被审计机构要求调减8.7亿元。

国际通行的收入确认五步法在电商场景衍生出独特变体。识别合同环节,用户勾选的服务协议与购物条款构成电子化契约;履约义务划分时,组合销售的商品与会员权益需拆解计量。
最富争议的是交易价格分摊。当消费者使用"满300减50"优惠券时,折扣金额必须按公允价值在关联商品间分配。某母婴电商曾因将全部折扣计入奶粉品类,导致辅食类目收入虚高23%,引发投资者诉讼。
七天无理由"如同悬在电商收入上的达摩克利斯之剑。根据历史退货率计提负债成为行业标配,但大数据正在改变游戏规则。智能退货预测系统能分商品类目、分用户画像动态调整准备金比例。
2024年双十一期间,某平台通过AI实时修正退货准备金,使最终收入调整误差率从传统方法的12%降至1.8%。这种"动态准备金"模式正在被写入财政部电商会计处理指引讨论稿。
游戏皮肤、在线课程等数字商品的收入确认宛如在时间维度上跳舞。自动续费会员收入需在服务期内分期确认,而"永久使用权"虚拟道具则面临更复杂的摊销考量。
Steam平台对游戏DLC的收入处理堪称典范:下载完成后立即确认30%收入,剩余70%按玩家平均活跃周期分摊。这种"体验价值摊销法"已被多家券商研报推荐为行业最佳实践。
汇率波动与税务差异让跨境电商的收入确认变成跨国象棋。欧元区订单需按交易日汇率锁定收入,而VAT代扣代缴义务可能改变收入净额确认时点。

SHEIN的"分国别收入池"会计系统值得借鉴:自动匹配170个国家/地区的税收政策,实时生成符合各国准则的收入报告。这套系统使其在美上市审计中节省了1200小时合规时间。
第三方平台商的收入本质是服务费而非货款。淘宝、拼多多等需严格区分"自营GMV"与"平台撮合GMV",仅后者中的佣金部分可确认为收入。
美团2024年Q3财报创新性地提出"有效撮合收入"概念:只有当骑手完成配送且用户未投诉时,对应的技术服务费才予以确认。这种"结果导向型"确认标准使收入质量显著提升。

从包裹签收的物理瞬间到虚拟商品的比特洪流,电商收入确认正在经历从"现金流水账"到"智能会计系统"的范式革命。那些率先将区块链存证、AI预测、动态分摊等技术植入财务流程的企业,正在新零售时代构建起看不见的竞争壁垒。当你在午夜刷开购物APP时,屏幕那端可能正有数百个算法在为你这次点击的财务归属展开精密计算。
以上是关于电商收入确认原则、电商收入确认原则有哪些的介绍,希望对想了解电商知识的朋友们有所帮助。
本文标题:电商收入确认原则、电商收入确认原则有哪些;本文链接:https://ywyongle.comhttps://ywyongle.com/dszhis/425331.html。