
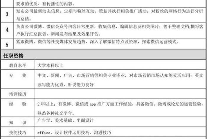
电商新媒体运营,电商新媒体运营岗位职责和任职要求 ,对于想学习电商知识的朋友们来说,电商新媒体运营,电商新媒体运营岗位职责和任职要求是一个非常想了解的问题,下面小编就带领大家看看这个问题。
在流量为王的时代,电商新媒体运营已成为企业增长的核心战场。数据显示,2025年超70%的消费者通过社交媒体完成购物决策。本文将拆解这一岗位的六大核心维度,助你掌握从“流量捕手”到“变现专家”的进阶密码。

电商新媒体运营绝非简单的“小编”,而是连接品牌、用户与数据的战略角色。他们需同时具备商业敏感度与内容爆发力,通过短视频、直播、图文等形式构建品牌认知闭环。
典型场景包括:策划“618”爆款种草内容、通过私域流量提升复购率、实时监控ROI调整投放策略。一名优秀运营者,往往是“半个产品经理+半个心理学家”。
企业最看重的三大价值:低成本获客能力、用户生命周期管理、数据驱动的迭代效率。若缺乏这三点,再炫酷的内容也只是空中楼阁。
内容生产需突破同质化陷阱,例如某美妆品牌用“成分拟人化”短视频实现300%互动增长;活动策划要制造“稀缺感”,如限时盲盒玩法带动当日GMV飙升;数据分析则是隐形王牌,某服饰品牌通过评论热词分析重构了产品线。
私域运营已成标配:企业微信+小程序商城的组合,让单个用户价值提升5倍以上。而直播运营更考验临场应变,头部主播的场控脚本精确到每30秒一个互动点。
最易被忽视的是“舆情防火墙”职责,某食品品牌因及时处理差评危机,反而收获“负责任”口碑。
技能清单呈现跨界特征:Photoshop基础操作(海报紧急修改)、SQL取数(验证投放效果)、Premiere剪辑(短视频优化)成为新基准线。某招聘调研显示,掌握数据分析工具的候选人薪资溢价达34%。
证书门槛正在消失,但“作品集>学历”成为潜规则。00后运营者凭借一条播放量破亿的带货视频,直接拿下百万年薪offer的案例并不罕见。
语言能力被重新定义:除了英语,还需懂“Z世代黑话”——“绝绝子”“暴风吸入”等网络热词写入某大厂岗位JD。
网感这种玄学能力可量化:每日至少3小时沉浸式刷短视频平台,预判热点比算法快半步。某运动品牌运营因提前布局“飞盘热”,抢占品类心智。

抗压能力体现在“数据跳水”时的冷静,曾有团队在直播断网后15秒内切备用线路,转化率反而提升。而跨界学习力决定天花板高度,懂心理学的运营者更擅长设计成瘾性互动机制。
最关键的“用户共情力”,需定期进行“消费者角色扮演”,某母婴品牌要求运营每月体验48小时宝妈生活。

ChatGPT类工具已承担30%基础文案工作,但人类运营的价值转向“策略校准”。某珠宝品牌用AI生成100条广告语后,人工筛选出契合品牌调性的3条实现爆单。
虚拟人主播渗透率达27%,但真人“信任感”仍不可替代。未来岗位可能分化:AI运营专员负责训练模型,内容架构师专注情感化设计。
Web3.0带来新变量,某潮牌发行数字藏品联动电商,复购率提升200%。嗅觉敏锐的运营者已开始研究NFT营销手册。
纵向深耕成为品类专家,如美妆运营年薪可达80万;横向扩展转型产品经理或市场总监,需补足商业模型知识;个体突围孵化个人IP,知名带货主播中32%有电商运营背景。
值得注意的是,35岁危机在该领域被改写——资深运营的行业资源网反而更值钱。某退休运营长开设培训课程,单场付费学员破千人。
选择比努力更重要:押注新兴平台(如TikTok)的早期从业者,现已占据流量红利制高点。
电商新媒体运营正从执行岗升级为决策岗,那些兼具商业思维、数据能力与内容创造力的“超级个体”,将成为企业抢夺的关键人才。记住:在这个岗位上,你的KPI不是粉丝数,而是“让多少用户从围观者变成信徒”。
以上是关于电商新媒体运营,电商新媒体运营岗位职责和任职要求的介绍,希望对想了解电商知识的朋友们有所帮助。
本文标题:电商新媒体运营,电商新媒体运营岗位职责和任职要求;本文链接:https://ywyongle.comhttps://ywyongle.com/dszhis/425580.html。