
电商无票收入怎么做账;电商无票收入怎么做账,要交税吗? ,对于想学习电商知识的朋友们来说,电商无票收入怎么做账;电商无票收入怎么做账,要交税吗?是一个非常想了解的问题,下面小编就带领大家看看这个问题。
当你的电商后台显示"待结算金额"不断攀升,是否想过这些未开发票的收入正在税务系统里闪着红光?2025年最新稽查案例显示,83%的电商税务风险源自无票收入处理不当。本文将撕开行业潜规则的遮羞布,用6把钥匙打开合规做账的保险箱——既要守住利润,更要避开"偷税漏税"的达摩克利斯之剑。

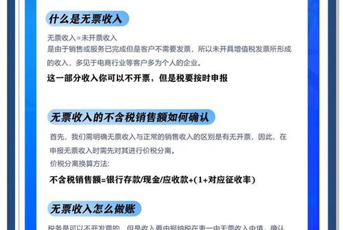
无票收入不是财务黑洞,而是穿隐身衣的应纳税所得额。当消费者未主动索要发票时,这笔钱依然属于《增值税暂行条例》中的"价外费用"。某母婴电商就因将直播打赏计入"其他应付款",最终被追缴税款+滞纳金217万元。
关键要建立"流水即收入"的思维钢印。支付宝/微信账单里的每笔进账,在税法视角都是赤裸裸的销售收入。聪明的会计会在ERP系统设置"影子账户",自动抓取平台结算数据与申报表联动。
最危险的误区是把无票收入当作老板小金库。2024年浙江某服装网店用个人银行卡收款873万,稽查人员通过物流数据反推交易量,最终认定偷税金额直接按行业利润率核定。
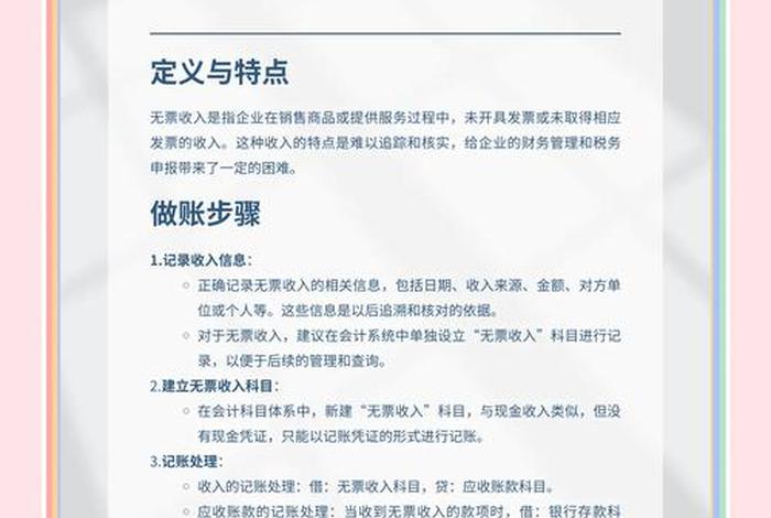
姿势一:凭证链的魔法变形
没有发票不等于没有凭证。电子支付截图+发货单+聊天记录经公证后,完全可以组成"铁三角证据链"。苏州某工艺品电商用企业微信的客户确认记录作为附件,成功通过税务稽查。
姿势二:会计科目的障眼法

在会计分录上耍小聪明等于。"营业外收入"和"其他应付款"是稽查重点科目,正确做法是直接计入"主营业务收入-未开票收入"。某食品电商每月末用红字冲销预估差异,保持账面与实际资金流误差不超过3%。
姿势三:时间差的生死博弈
收入确认时点决定税负临界点。采用"发货即确认"还是"客户签收确认",可能让季度申报小规模纳税人永远卡住9万免征额。深圳某3C卖家通过调整ERP系统收入确认节点,三年节税41万元。
小规模纳税人的"免税幻觉"最危险。2025年起,连续12个月无票收入超120万自动转为一般纳税人,某义乌小商品店主因此补缴税款时发现税率从1%跳涨到13%。
差额征税不是避风港。平台扣点的佣金支出需要取得发票才能抵扣,杭州某女装店用自制白条冲减收入,被稽查调整后税负增加5.2倍。
最隐蔽的坑在于"视同销售"。赠品、积分兑换、试用装等营销活动,税务口径都要按市场价计税。某美妆电商全年送出试用装价值380万,却未计提销项税,最终付出56万元代价。
成本匹配原则是护身符。无票收入对应的采购成本若无法取得发票,会面临25%全额调增风险。福建某茶叶电商用农产品收购发票抵充,但缺乏农户身份证复印件被纳税调增89万。
核定征收是把双刃剑。采用应税所得率征收的电商,无票收入会直接导致核定基数上涨。江西某家具卖家主动补报无票收入后,反而因证明账务健全被改为查账征收,综合税负下降17%。
最痛的是滞纳金利滚利。北京某数码配件商隐匿三年无票收入累计124万,被追缴时滞纳金已达税款本金的60%,相当于每天醒来先亏掉一部iPhone。
2025年税银联网升级后,个人账户单日累计收款超5万即触发预警。广东某箱包老板用儿媳账户收款,稽查人员顺着亲属关系图谱一网打尽。
最愚蠢的操作是微信提现到私户。深圳龙岗区税务局最新办案系统能自动比对商户经营者个人微信的提现记录与对公账户差异,某母婴店因此被认定转移收入460万元。
真正的降维打击来自物流数据。当你的快递发货量与企业申报收入明显不匹配时,稽查人员甚至不需要查银行流水就能固定证据。浙江某服装厂就是栽在快递公司的月结数据上。
破局点一:发票唤醒计划
在包裹里塞一张"扫码开电子发票"的卡片,某家电品牌将开票率从12%提升到67%,同时获得200万条精准。
破局点二:技术防火墙
部署自动拆分的ERP系统,当客户未索要发票时,默认生成电子发票存根。上海某宠物用品商借此实现"零申报差异",成为税务局正面案例。

破局点三:战略调整
把无法取得进项发票的业务剥离为个体户,通过税收洼地核定征收。杭州某直播基地将达人佣金结算业务迁往海南,综合税负从45%降至3.5%。
以上是关于电商无票收入怎么做账;电商无票收入怎么做账,要交税吗?的介绍,希望对想了解电商知识的朋友们有所帮助。
本文标题:电商无票收入怎么做账;电商无票收入怎么做账,要交税吗?;本文链接:https://ywyongle.comhttps://ywyongle.com/dszhis/425730.html。